山西人喜爱面食加醋,山西清徐县又称“中国醋都”,全国家家户户都信赖山西产的醋。
可是,日前,一家山西醋厂出了食品安全问题。

8月3日,央广网报道,
一家太原市清徐县醋厂,将不可用于食醋的冰乙酸勾兑成食醋,生产长达2年。
2020年1月至2021年11月,清徐县某醋业有限公司实际控制人武某,在明知冰乙酸不可用于食醋的情况下,仍向刘某等人购买冰乙酸,勾兑成食醋后销往全国各地,销售金额达67.59万元。
2023年4月,该公司获生产、销售伪劣产品罪,罚金40万元,惩罚性赔偿金10.14万元;判处被告人武某等14人有期徒刑一年至四年不等,并处罚金。
此事获得网友广泛关注,因为,
每个人家厨房里都有醋,不少产自山西清徐。我们家的醋,会不会是上述“工业醋”?
问题醋厂
对于涉事的是哪个品牌的醋,官方新闻没有发布。
网友发挥民间智慧,通过各种渠道,还真的找到不少“问题醋厂”。
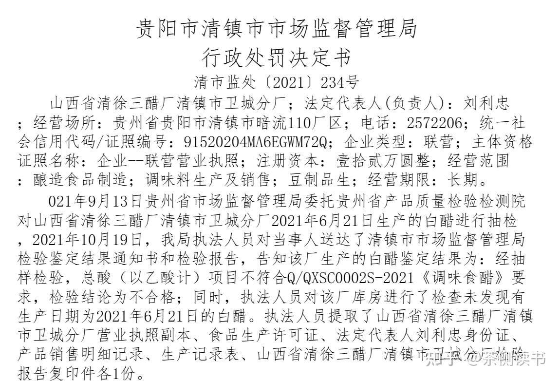
通过查询2020年开通的行政处罚文书网,按照地名搜索“清徐”,搜到一家“清徐县溢美源醋业有限公司”有行政处罚记录。
这家公司,负责人姓武,被处理于2021年12月,被处罚的原因是,将冰醋酸(又称冰乙酸)用于调制成品醋,与新闻信息一致。
并且,该醋厂当年仅仅购入了这类勾兑原料,而没有采购高粱等酿造原料。这意味着,当年生产的醋全部为冰乙酸勾兑产物。


至此,虽然官方没有透露是哪家醋厂存在食品安全问题,
但我们确定这家“溢美源”醋厂有问题。
“溢美源”是醋厂的名字,但我们买醋,通常不会去看厂家,而是看瓶身上的商标。比如,我们买可口可乐,只看“可口可乐”四个大字,而不知道它是哪个工厂生产。
有网友查询了这家醋厂名下的食品商标名称为“世福清泉”,不过,醋厂也可能借用其他品牌进行生产。

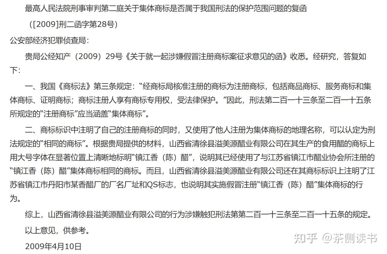
这家醋厂成立于1990年,而网络还能搜到2009年,这家醋厂的另一起官司。
2009年,山西省清徐县溢美源醋业,在产品商标上冒充“镇江香(陈)醋”,并冒充标识为“江苏省镇江市丹阳市某香醋厂”生产。
它曾因假冒他人商标被处罚。

另外,2020年至今,还有一家清徐醋厂,因为被检查出白醋中乙酸含量超标,被处罚并公示。
看来,在醋行业中添加乙酸,应该是一项常用的手段!

推荐新闻
请遵守《互联网电子公告服务管理规定》及中华人民共和国其他各项有关法律法规。
严禁发表危害国家安全、损害国家利益、破坏民族团结、破坏国家宗教政策、破坏社会稳定、侮辱、诽谤、教唆、淫秽等内容的评论。
用户需对自己在使用本站服务过程中的行为承担法律责任(直接或间接导致的)。
本站管理员有权保留或删除评论内容。